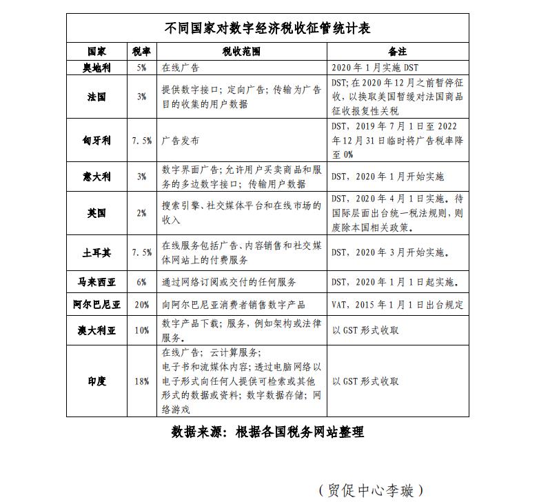
贸促工作参考——数字税国际立法新动向与有关对策建议

编辑:发展研究部      文章来源:中国贸促会      日期:20-07-12      点击:6541