全球经贸摩擦指数首发 研究显示大国间竞争突出

编辑:商法中心      文章来源:      日期:20-12-24      点击:7599
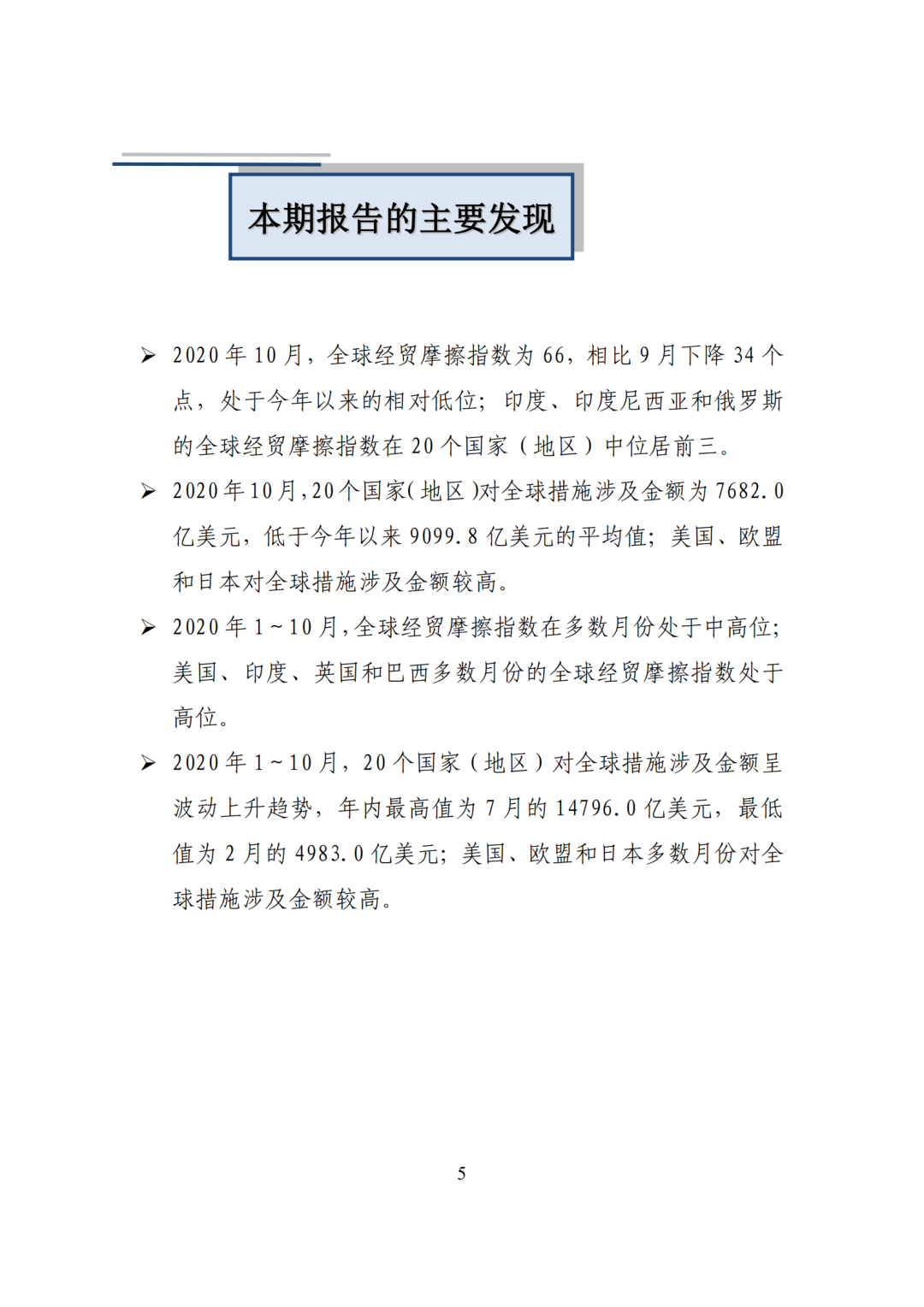
【2020190】
    “全球经贸摩擦指数”通过定量指数和定性分析,较为全面合理地反映全球经贸摩擦主要变化趋势,并发现新的风险点,旨在为政府、企业提供决策参考及风险预警。
    “全球经贸摩擦指数”按月发布,从国家(地区)选取具有全球代表性、经贸摩擦的范围界定和措施选取具有广泛认可度、指数计算方法具有科学性和合理性这三大维度进行了综合考量。
 
注:《全球经贸摩擦指数》报告的内容仅提供预警与风险提示, 供参考之用,不能将其视为作出决策的唯一依据。如有任何意见与信息反馈,请与我们联系。
 
邮箱:jgqb@vip.163.com
      jiangyiwei@ccpit.org
电话:010-88379889
      010-88075581