海外投资安全信息2023年第六十七期(总第二百零七期)

东盟投资实务|中国企业投资东盟系列法律指南:越南篇
【2023134】
【视界万花筒】
一、中国企业赴越投资的概况与趋势
越南为东盟十国之一,庞大而年轻的劳动力人口和相对稳定的政治环境为其经济发展提供了潜在的动力和竞争优势,成为近年来中国企业对外投资的热门目的地之一。特别是自2019年中美贸易摩擦发生后,为降低美国对中国实施贸易管制政策倾向的影响,一些欧美企业存在将供应链布局从中国转向东南亚各国的趋势,在供应链上游的中国企业也被要求在以越南为代表的东南亚国家投资设厂,引领了中国企业赴越投资的风潮。
笔者基于实际参与越南项目的经验以及对于越南外商投资相关法律法规的研究,总结了以下中国企业赴越投资需要关注的问题,以飨读者。
二、越南外资准入相关法律规定
与多数国家类似,越南也存在对于外商投资的准入限制,因此中国企业赴越投资需要遵守越南的外国投资准入要求。2021年,越南政府发布了《限制外商投资产业目录》,对存在外商准入限制的84个行业做出了规定,具体行业如下:
点击可查看大图
除上述禁止或限制外资准入行业以外,中国企业赴越投资还需遵守越南对于投资行业的一般性限制要求。2021年1月1日,越南的修订版《投资法》生效,其中引入了负面清单制度,该负面清单对于外资企业和越南本土企业均适用。修订版《投资法》中禁止投资、附条件允许投资与鼓励投资的行业如下表所示:
点击可查看大图
越南的大多数行业允许100%的外商独资,例如贸易、制造业等。但在某些行业,外商投资需要满足特定条件,包括与越南当地的合作伙伴合资等。例如,在金融领域,外商在越投资银行业的持股比例上限为20%,外商对越南非银行信贷机构(如金融公司)的持股比例上限为50%;在物流领域,涉及集装箱处理业务的物流公司的外资持股比例上限为50%;若公司业务仅涉及报关业务,虽然外资持股比例没有上限,但外商必须与越南当地企业合资设立报关公司。
三、外商投资形式
(一)外商投资主要形式与投资流程
1. 绿地投资
就绿地投资和新设公司而言,外国投资者需要根据投资项目所处行业的不同获得不同层级的越南政府机构批准:
涉及特定行业的投资在项目登记过程中需要提交越南国民议会、总理或省级人民委员会的特别批准(Investment Policy Approval,简称IPA)。相关行业包括但不限于:核电项目,涉及主要区域大量人口迁移的项目,兴建新的航空港、属于特别海港的港口及港口区项目,工业区和加工出口区基础设施兴建项目等。
不需要获取IPA的外国投资者或者已经获取IPA的外国投资者,应向越南的省级计划投资部或特别园区或工业区管理委员会申请获得《投资登记证》(Investment Registration Certificate简称IRC)。
·IRC将记录主管机关审核确认的与投资项目有关的内容,如投资者、项目名称、项目性质和规模、投资资本、项目实施计划、须满足的投资条件、投资激励和限制。
·IRC一般法定审查时间是收到完整材料之日起十五个工作日,但是实践中审查时间可能更长。
获得IRC证书后,外国投资者需登记成立企业,并领取《企业注册证书》(Enterprise Registration Certificate, ERC)。ERC将记录公司详细信息,包括公司名称、注册地址、注册资本、股东的详细信息以及公司的法定代表人。
2. 公司并购
若外国投资者拟通过收购越南公司股权的形式进行投资,则除了常规的公司并购交易流程以外,还需要关注并购交易可能触发的政府审批程序。
(1) 外商投资特别审查
若相关股权收购交易涉及以下情形之一,则必须向越南的省级计划投资部提出申请,以获得并购事先批准:
1) 被收购方的行业属于附条件允许外商投资的行业范围; 2) 交易完成后,收购方将持有目标公司超过50%以上的股份;或 3) 出资或收购的公司坐落在对国家安全有影响区域(如海岛、边境和沿海地区),并已经取得土地使用权。
(2) 反垄断审查
如果一项公司并购交易涉及外国投资者取得越南公司控制权(即构成“集中”),则在交易相关方的营业额或市场份额达到一定标准时,需要在交易交割前取得反垄断批准。
根据越南《竞争法》规定,达到以下任一标准的集中交易,必须完成反垄断审查:
1) 交易一方或其集团公司在越南市场的资产总值在拟实施集中的前一个财年达到或超过3万亿越南盾(约合9亿元人民币); 2) 交易其中一方或其集团公司在拟实施集中的前一个财年在越南市场的总营业额达到或超过3万亿越南盾(约合9亿元人民币); 3) 本次交易的交易价款达到或超过1万亿越南盾(约合3亿元人民币);或 4) 交易各方在拟实施集中的前一个财年,在相关市场的合并市场份额达到20%。
此外,越南《竞争法》规定,出现以下情形,将认定为取得目标公司控制权:
1) 在目标公司的全部或一项业务范围内,拥有超过50%的注册资本或有表决权的股份或资产; 2) 拥有能够直接或间接任免目标公司多数或全部董事会成员、理事会主席、董事或董事长的权利; 3) 拥有修订目标公司章程的权利;或者 4) 拥有决定目标公司经营期间重大事项的权利,例如目标公司的营业范围(具体而言,产品/服务和地理位置,或者选择企业的组织形式)。
(3) 股权变更手续
在取得全部交易所需的政府审批手续后,被收购方可以完成股权变更手续。若被收购方是一家有限责任公司,则需向地方计划投资部申请股东信息的变更,修改其ERC信息;若被收购方是一家股份公司,则需向省级计划投资部就其外国股权结构信息变更作出通知。
四、税收、土地与劳动用工
(一)税收优惠政策
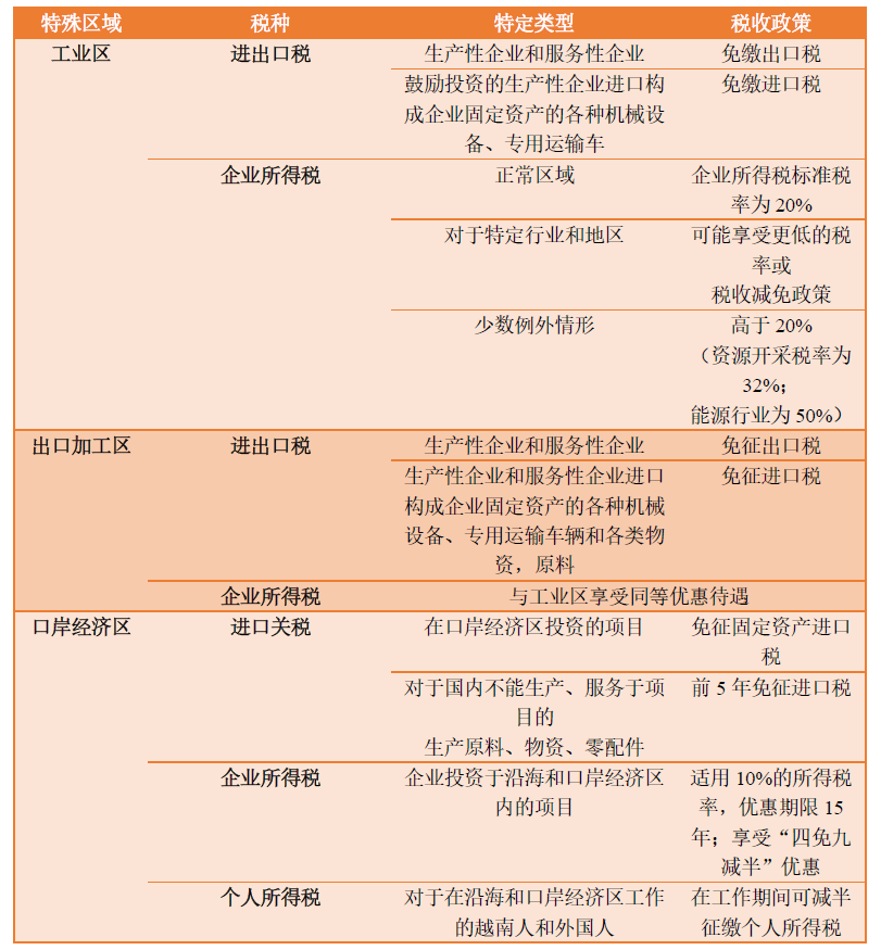
越南的企业所得税税率一般为20%。外国投资者投资于越南政府鼓励行业或特定地区,企业可享有所得税优惠,适用10%、15%或17%的企业所得税税率,并享受“四免九减半”(即企业自盈利起4年免征企业所得税,其后9年减半征收)或“六免十三减半”的优惠政策。
从投资地区来看,外国投资者向越南极度贫困地区与经济园区(含工业区、出口加工区、沿海和口岸经济区)进行投资都可能享有税收优惠政策。特殊区域的税收优惠政策如下:
点击可查看大图
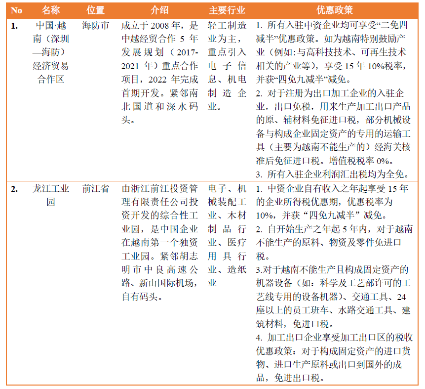
(二)中资企业热门工业园区优惠政策
越南的工业园区作为越南引进项目、扩大投资的重要载体,成为了越南经济发展的重要动力;对于中国投资者而言,中越政府合作的工业园区蕴含着无限商机。中国企业在越南设有多个工业园区,其中,比较具有代表性的包括中国·越南(深圳—海防)经济贸易合作区和龙江工业园。这些工业园区通常都会对中国企业投资给予特殊的优惠政策,我们在此总结如下:
点击可查看大图
(三)土地使用权及相关优惠政策
越南的土地制度与中国相类似,属于全民所有,由国家代为统一管理。外资企业取得土地使用权的方式有两种:向政府租赁或者基于投资目的从政府获得分配的土地。
根据越南《土地法》,外资企业租赁土地的使用期限一般不超过 50 年;对于投资大且资金回收慢,以及在社会经济条件困难地区投资的项目,土地使用期限最长不超过 70 年。土地使用期满后,外资企业有继续使用土地的需求,且一直遵守《土地法》规定的,越南国家职能部门可考虑根据相关规划延长其土地使用期限。根据2014年5月15日颁布的第46/2014/NĐ-CP号政府令,工业区基础设施建设项目免土地租金15年,公共设施土地面积全免土地租金。
对于外国投资者与越南公司组建合资企业的,越南公司可以将其土地使用权作为资本出资,前提是:(1)越南公司已根据土地划拨制度取得土地,并已全额付清租金;(2)越南公司已根据土地租赁制度取得土地(包括其他组织转让的土地使用权),并已全额付清完整租期内租金。一旦土地使用权被作为资本出资到合资企业,合资企业则获得与直接由政府划拨或从政府租赁土地的土地使用权人享有相同的权利,合资公司可以转让、出租、捐赠、抵押土地使用权,或将土地使用权作为资本投入其他公司。
外商投资企业在土地租用期间,可以依法在越南的金融机构、在越南经营的外国银行分行、越南与外国联营的银行抵押其所租或再租的土地使用权和与土地相关的资产,以获得银行贷款,但需要符合下列条件:(1)外商投资企业已经支付多年的土地租金,尚未支付的土地租金期限最长不超过五年;(2)对于越方以土地使用权作为资本出资的合资企业,越方的土地使用权到期期限不低于五年。
外资企业取得越南土地使用权的第二种途径则为从政府获得分配的土地。根据现行条例,越南政府对外资企业提供有限度的土地分配。企业可以凭借其投资登记证获得土地分配,且获得的土地使用期限上限一般为50年,但这种情况较为少见。
(四)有关劳动用工的法律法规
越南规范劳动用工的主要法律是2019年出台的《劳动法》(2021年1月1日生效),外商投资企业在越南用工需要遵守社会保险、最低工资标准、劳动合同期限及终止、外籍员工工作许可等规定。
社会保险:在越南,有三种主要的强制社会保险构成了越南劳动者的社会保障体系:社会保险(对应中国的养老保险)、健康保险(对应中国的医疗保险)与失业保险。根据越南社会保险局595/QD-BHXH号通知,雇主和雇员缴纳社会保险的标准分别为雇员月工资的17.5%和8%,缴纳医疗保险的标准分别为雇员月工资3%和1.5%,缴纳失业保险的标准均为雇员月工资的1%。
最低工资:越南的最低工资标准由国家薪酬委员会发布,按各地方的经济发达程度划分四个区域分别规定,区间为每月325万越南盾(约合人民币1000元)至每月468万越南盾(约合人民币1450元)。
劳动合同期限及终止:对于用人单位的单方面终止,无限期劳动合同或12个月及以上的固定期限劳动合同,雇主必须至少提前120天发出通知;对于少于12个月期限的劳动合同,雇主必须至少提前合同期限的四分之一时间通知雇员(如合同期限为8个月,则雇主需提前2个月通知雇员)。在员工工龄满12个月后,如果终止劳动合同,则企业通常必须支付遣散费,除非员工因违反公司章程而被解雇、或员工退休或员工非法或单方面终止劳动合同。遣散费按照每年工龄折算成半月薪资的原则来计发。
外籍员工工作许可:在越南工作的外籍劳动者一般情况下须首先取得主管部门颁发的工作许可证。劳动者在获批许可证后还应办理工作签证和暂住证,只有具备以上证件后,才可长期合法地留在越南居留务工。需要注意的是,越南工作签证和工作许可证两者互相独立;工作签证允许外国人进入并留在越南,而工作许可证赋予外国人在越南工作的权利。为了取得工作许可证,企业需要向越南劳动、无形资产和社会保险部申请岗位许可证;一旦岗位许可证获得批准,企业可向以上部门申请工作许可证。在企业获得工作许可证后,外籍雇员可下一步申请工作签证。
五、结语
越南对外国投资者提供了一系列的优惠政策和机会,其快速增长的经济、稳定的政治环境、庞大的劳动资源以及成熟的自由贸易网络,无一不标志其为外商投资的绝佳目的地之一。然而,值得注意的是,越南对于外商投资也存在一定的限制和要求,越南的外商投资法律环境也处于快速的变化之中,随着相关制度的不断出台或完善,中国投资者也可能受制于新的法律规则的要求。我们建议中国投资者在赴越投资以前,充分了解越南的外商投资法律环境,咨询专业人士的专业意见,为中国企业在越投资保驾护航。


