海外投资安全信息2023年第六十九期(总第二百零九期)

跨境支付合规|第三方跨境支付:业务模式与合规要点
【2023137】
【预警保护伞】
近年来,我国持续加大对外开放、跨境贸易蓬勃发展,与之相关的资金跨境支付结算需求陡增,跨境支付这一金融服务的细分赛道也越来越为市场所关注,吸引了诸多创业者、互联网大厂以及投资机构的关注与布局。回看跨境支付的发展历史,作为一项支持基础交易的金融服务,其业务模式一直跟随着市场需求逐步变化,例如,传统的B2B跨境贸易频率低、金额大且时效性要求低,银行电汇等传统支付方式可有效保障资金的安全性,且时间长、费率高等缺点容易接受,于是受到市场青睐;但是,近年来跨境交易类型发生明显变化,一是跨境电商、境外旅游等C端个人消费需求快速增加,小额、高频成为基础交易的重要特点,二是出口电商、市场采购贸易等新业态兴起,对汇款的时效性、费率提出更高要求,至此,第三方跨境支付应运而生,其到账速度快、费率低等特点更加适配市场需求,并快速在行业中占有了一席之地。
从法规角度而言,第三方跨境支付一般指中国境内的支付机构与银行合作为跨境电子商务、境外线下消费等交易提供跨境支付服务,例如境内线上支付、境外扫码支付等,本文将从境内支付机构的视角出发,介绍第三方跨境支付(以下称“第三方跨境支付”或“跨境支付”)的主要模式和合规要求,并一起探讨行业发展的关注要点。
一、跨境支付的主要模式
目前,市场中较为常见的第三方跨境支付有很多类型,包括外卡收单、跨境汇款等业务在广义上都落入该范畴,在本文中我们将适当限缩分析范围,主要讨论三种较为常见的业务模式:
为便于理解,进口付款模式与出口电商收款模式较为典型的交易结构如下:
进口付款模式:
出口电商收款模式:
实践中各类跨境支付产品的交易结构存在一定差异,以出口收款场景为例,为实现人民币入境目的,可能需中国香港或新加坡持牌机构将资金在入境前兑换为人民币,又或者基于商业原因,可能需由境外电商平台(而非境外商户)合作的境外收单机构完成第一步收款动作,这些因素均会对产品结构产生影响。
二、跨境支付的主要合规要求
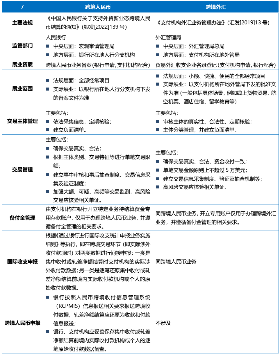
从业务属性来看,跨境支付业务系由境内支付机构基于跨境人民币业务资质(人民银行监管)或跨境外汇业务资质(外汇管理局监管)开展的特殊类支付业务,因此,支付机构一方面应遵循人民银行或外汇管理局关于跨境支付业务的针对性合规要求,另一方面亦应满足其一般业务的普适性合规要求。据此,跨境支付的合规要求包括“特别要求”+“普适要求”两个维度:
(一)特别要求(跨境人民币/外汇)
根据我们的观察,实践中跨境人民币业务占比明显高于跨境外汇业务,主要原因在于:跨境人民币业务不涉及购汇、结汇环节,可降低外汇监管部门对于外汇储备波动的担忧,因此自人民银行推动人民币国际化以来,监管对于跨境人民币整体上持鼓励态度,例如人民银行于2018年发布的《关于进一步完善人民币跨境业务政策促进贸易投资便利化的通知》(银发[2018]3号)明确提出:“凡依法可以使用外汇结算的跨境交易,企业都可以使用人民币结算”。具体到跨境支付场景,实操中同一支付机构的跨境人民币展业范围一般大于其跨境外汇展业范围,进而导致该支付机构在跨境人民币渠道的展业便利性更高。
(二)普适要求(支付合规 + 数据合规等)
如上所述,支付机构的跨境支付业务仍应满足其一般业务的普适性合规要求,包括:
• 支付合规:目前,支付行业现行法规将支付机构的业态整体上分为三类,包括“银行卡收单”“网络支付”和“预付卡发行与受理”,并分别设定监管要求,因此,跨境支付业务亦应落入监管设定的前述三类业务并适用相应的监管要求,这也符合监管部门一直以来的“持牌经营”思路,即持有何种牌照、开展何种业务。
由于监管对跨境预付业态一直采取更加审慎的态度(主要原因是资金预付环节交易未实际发生,且预付业务容易发生逃汇、洗钱等风险),目前支付机构在跨境场景下的主要业务类型为银行卡收单和网络支付,并分别适用《银行卡收单业务管理办法》等收单业务规范以及《非银行支付机构网络支付业务管理办法》等网络支付业务规范。
值得一提的是,由于上述规定系针对境内支付场景制定,在跨境支付场景可能存在难以适配的问题,例如,收单业务规范[1]要求支付机构需对商户进行定期检查,但跨境收单的商户大多为境外当地持牌机构(如银行、支付机构,主要原因为大部分国家/地区的法律法规要求非本地持牌机构必须通过接入当地持牌机构以完成业务准入,否则不得直接向当地商家提供服务),而支付机构对银行等采取类似境内商户的检查措施几乎不可能,这就导致实操中该等商户检查要求在跨境收单场景下很难落地。因此,支付业务的普适规定在跨境支付场景下是否适用、如何适用是一项实操难题,需视具体情况而定。
特别地,支付机构反洗钱、金融消保等其他普适要求,在跨境场景下也仍然适用。
• 数据合规等:除上述支付机构自身业务的普适要求外,支付机构可能还面临数据合规、广告合规、反不正当竞争等方面的要求,以数据合规为例,支付机构在为境内个人提供跨境支付服务的过程中,应遵循《数据安全法》《个人信息保护法》等数据安全与个保合规义务,且跨境业务涉及数据出境的,应遵循数据出境的相关合规要求。
三、跨境支付的境内外联动问题
通过第一部分的交易结构图可以看出,尽管基础交易的主体仅为两方(货物/服务的买家和卖家),但为该笔交易提供完整、闭环的跨境支付服务可能涉及境内、境外多个持牌主体的联动合作,以境内个人在境外旅游消费的场景为例,境内支付机构需将境内个人的消费款项支付至当地商户(例如酒店、餐厅等),但目前全球大部分国家/地区的法律法规均要求非本地持牌机构不得直接向当地商户提供服务(英国、中国香港等地存在例外情形),而是需与当地持牌机构(如银行、支付机构等)合作,将该笔交易资金先支付给当地持牌机构,再由其结算至当地商户。
实践中,是否需要境内外持牌机构联动合作,主要取决于资金流所涉国家/地区的监管要求,因此,跨境支付的合规复杂性与业务覆盖区域呈正相关关系。根据我们的经验,境内外联动合作过程中遇到的境外监管问题通常包括:当地持牌机构是否具备相关服务资质、当地数据隐私立法是否可能限制展业活动、拟展业国家/地区是否存在反洗钱或制裁风险等。
值得一提的是,中国境内的支付业务法规亦对支付机构开展跨境支付业务应符合境外监管规定提出明确要求,例如《银行卡收单业务管理办法》第六条,“收单机构为境外特约商户提供银行卡收单服务,适用本办法,并应同时符合业务开办国家(地区)的监管要求。业务开办国家(地区)法律禁止或者限制收单机构实施本办法的,收单机构应当及时向中国人民银行报告”。
四、其他合规关注要点
除上述合规要点外,实践中跨境支付业务还应重点关注如下事宜:
(一)跨境展业合规性
由于中国内地尚未开放以“跨境交付”模式提供金融服务,境外持牌机构(包括中国香港)向内地提供金融服务存在合规风险,人民银行相关官员曾多次在公开演讲或文章中强调,“金融牌照有国界,也有地域限制”。
在跨境支付场景下,根据《中国人民银行公告(2018)第7号――关于外商投资支付机构有关事宜公告的公告》第一条,“一、境外机构拟为中华人民共和国境内主体的境内交易和跨境交易提供电子支付服务的,应当在中华人民共和国境内设立外商投资企业,根据《非金融机构支付服务管理办法》规定的条件和程序取得支付业务许可证”。同时,国家外管局于2019年7月发布的《支付机构外汇业务常见问题答疑》[2]进一步明确:“问题三:银行开展跨境电商外汇业务或支付机构开展外汇业务,可否与境外支付机构或银行合作?答:可以。根据《国家外汇管理局关于印发<支付机构外汇业务管理办法>的通知》(汇发[2019]13号)的有关规定,银行开展跨境电商外汇业务或支付机构开展外汇业务,可与符合当地法律要求的境外支付机构或银行合作。但不得协助所合作的境外支付机构或银行在境内违规展业”。因此,境内支付机构可与境外持牌机构合作为境内客户提供跨境支付服务,但需注意两点:一是境内客户的境内交易与跨境交易(即资金入境与出境环节)应由境内支付机构提供服务,二是境外主体不得存在招揽境内客户等境内展业情况。实践中,如何确认合作模式符合前述要求是一项难点,考量因素包括:
• 协议层面:用户服务协议主体是否包括境内支付机构?协议内容是否明确说明各持牌机构提供的服务范围,特别是跨境支付服务由境内支付机构提供?
• 产品层面:网站、APP等产品交互界面是否令用户认为全部服务均为境外机构提供?用户在使用服务的过程中能否感知到境内支付机构?
因此,从业者应在产品设计环节关注上述问题,避免被认定为违规向境内进行展业活动。
(二)国际收支申报合规性
由于进出口业务的相关数据对我国政府部门制定经济政策具有重大意义,一直以来国际收支申报的合规性都是跨境业务的重点事项。对比传统银行业务,跨境支付的国际收支申报更加复杂,以进口付款为例,其主要原因在于:
• 首先,基础交易包括大量的个人消费,且具有交易笔数多、频率高、金额小等特点,由于国际收支申报要求逐笔还原,而头部支付机构的交易金额和交易笔数可能达到上亿的级别,这对境内支付机构的交易还原能力提出了非常高的要求;
• 其次,目前境内支付机构通常是在商户准入阶段确定其拟提供的产品或服务类型,进而确定后续交易的国际收支申报类型,但实践中商家提供的产品可能是多元的,例如境外酒店可能同时提供住宿、超市、餐饮、租车等多种服务,而前述服务严格按照规定需分别进行国际收支申报,这对境内支付机构的商户管理能力进一步提出挑战;
• 最后,大部分情况下支付机构与实际提供商品或服务的境外商户并无协议关系,境内支付机构仅与境外持牌机构签订协议并建立合作关系,需通过境外持牌机构间接管理境外商户,这就导致实操中可能出现境外持牌机构不配合、境外商户不配合等多种情况,境内支付机构“有心无力”。
因此,如何将一句简单的“履行国际收支申报合规义务”落到实处,确保最终报送的国际收支申报数据真实、准确地反映基础交易情况,亦是一项合规难题。
(三)跨境支付断直连
在人民银行成功完成“境内断直连”、“备付金集中存管”等改革后,“跨境支付断直连”或成为跨境支付业务的下一个趋势,特别是考虑到2021年1月公布的《非银行支付机构条例(征求意见稿)》第6条[3]明确规定支付机构开展跨境支付业务同样适用该条例,且第40条[4]规定支付业务均应通过具有合法资质的清算机构处理,我们理解,“跨境支付断直连”或将成为跨境支付监管的一种理想状态。但是,考虑到跨境支付场景下支付清算系统的迁移成本更高,且可能涉及境外第三方的配合,“跨境支付断直连”何时启动、能否顺利推动,仍有待观察。
结语
尽管近年来跨境支付行业快速发展,但整体上仍属于新兴领域,监管规则亦处于不断完善的过程,现阶段我国亦未针对跨境支付业务颁布统一、明确的规范性文件,2021年人民银行曾一度出台《跨境支付服务管理办法(征求意见稿)》,但截至目前仍未正式发布。在我国持续对外开放的背景下,我们有理由相信,跨境支付在市场中将扮演越来越重要的角色,而如何在复杂多变的业态中将每一项合规义务落到实处,将成为从业者的重要课题。


