海外投资安全信息2023年第七十期(总第二百一十期)

反垄断观察|聚焦知识产权反垄断行为——解读《禁止滥用知识产权排除、限制竞争行为规定》
【2023139】
【国际风向标】
2023年8月1日,国家市场监督管理总局(“市监总局”)近期发布的《禁止滥用知识产权排除、限制竞争行为规定》(“《禁止滥用知识产权规定》”)将正式实施[1]。相比2015年公布实施的《关于禁止滥用知识产权排除、限制竞争行为的规定》(“《禁止滥用知识产权规定(2015)》”),新规定主要在如下方面进行了修订和完善:
·结合《反垄断法》修订,完善知识产权领域垄断协议类型,增设“经营者不得利用行使知识产权的方式,组织其他经营者达成垄断协议或者为其他经营者达成垄断协议提供实质性帮助”(第六条);
·修改安全港规则,与《国务院反垄断委员会关于知识产权领域的反垄断指南》(“《知识产权领域反垄断指南》”)相衔接(第七条);
·增加、细化认定市场支配地位的考虑因素(第八条);
·细化涉及知识产权的滥用行为,如不公平高价、拒绝交易等的认定规则(第九至十四条);
·增加经营者行使知识产权具有正当理由的考虑因素(第二十条);
·增加关于知识产权领域经营者集中有关规定,明确涉及知识产权的经营者集中申报要求(第十五条),规定了审查中的考虑因素和附加限制性条件的具体情形(第十六条);
·完善标准必要专利等重点领域的反垄断规则,具体包括完善有关专利联营可能构成垄断协议的情形(第十七条),完善标准必要专利许可中的滥用市场支配地位行为规定(第十八条、第十九条),并就权利人滥用诉权禁令救济问题增设专门规制条款,明确具体的适用条件(第十九条)。
此外,2023年6月30日,市监总局对外发布《关于标准必要专利领域的反垄断指南(征求意见稿)》(“《标准必要专利指南(征求意见稿)》”),进一步完善有关标准必要专利的相关反垄断规则。
在目前的实践中,涉及知识产权的垄断行为案件日渐高发。据统计,2022年至少有8件涉及知识产权的垄断行为民事诉讼案件[2]。《禁止滥用知识产权规定》的出台,也预示着涉及知识产权领域的垄断行为将是下一阶段反垄断领域的又一热点。
在本文中,我们将结合代表性案例,对即将实施的《禁止滥用知识产权规定》的重点规定做出详细解读。
01、知识产权领域垄断协议的认定规则
针对知识产权领域可能构成垄断协议的情形,《禁止滥用知识产权规定》第六条指出,经营者之间不得利用行使知识产权的方式,达成反垄断法所禁止的垄断协议。
同时,《禁止滥用知识产权规定》修改其原有的安全港条款,与《知识产权领域反垄断指南》相衔接。其第七条规定,经营者利用行使知识产权的方式,与交易相对人达成协议,经营者能够证明参与协议的经营者在相关市场的市场份额低于市场监管总局规定的标准,并符合市场监管总局规定的其他条件的,不予禁止。具体标准可以参照《国务院反垄断委员会关于知识产权领域的反垄断指南》相关规定。
解读:
1.《禁止滥用知识产权规定》明确经营者不得利用知识产权的方式达成垄断协议。实践中,企业应特别注意,相关协议安排是否可能被认为是以行使知识产权为形式,实则达成垄断协议目的/效果。
案例链接:最高院“无励磁开关专利侵权和解协议案” (2021)最高法知民终1298号 在“无励磁开关专利侵权和解协议案”中,涉案双方(A公司和B公司)均从事变压器分接开关的生产与销售。2008年,A公司取得了某带有屏蔽装置的无载开关的专利。2015年,A公司以B公司生产、销售的鼓形无载开关侵犯A公司的涉案专利权为由,提起诉讼,最终双方就该专利侵权纠纷达成了调解协议,并约定了相应的委托生产安排。最高院认定双方的委托生产安排超出了解决专利侵权纠纷的范畴,构成横向垄断协议,因此无效。 涉案调解协议,是在专利纠纷背景下双方达成的调解协议。最高院认为,经营者之间达成的协议是否属于《反垄断法》所禁止的垄断协议,应以该协议是否具有排除、限制竞争的效果为核心标准。涉案调解协议的签订背景及双方签订涉案调解协议的主观动机仅仅是参考因素。最高院认为,涉案调解协议与涉案专利权纠权的保护范围缺乏实质关联性,其核心并不是在于保护专利权,而是以行使专利权为掩护,实际上追求横向垄断协议效果。由于涉案调解协议与涉案专利权的保护范围无实质关联,且涉案调解协议的内容超出专利侵权纠纷的争议内容,涉案调解协议所涉及产品是否包括专利侵权纠纷中涉嫌侵犯专利权的产品原则上不影响对涉案调解协议是否构成垄断协议的判断。
2.《知识产权领域反垄断指南》对于一些可能排除、限制竞争的知识产权协议的类型进行了特别提示,包括联合研发、交叉许可、排他性回授和独占性回授、不质疑条款等。相关协议安排涉及上述领域时,建议经营者根据相关经营者市场份额情况、相关市场竞争状况、具体限制内容、利用知识产权提供的商品的特点、限制与知识产权许可的关系、对其他竞争者的影响等角度,审慎评估。
3.最高院在审判案例和相关意见中多次提示,药品专利反向支付协议可能构成垄断协议。在2022年11月公布的《最高人民法院关于审理垄断民事纠纷案件适用法律若干问题的规定(公开征求意见稿)》(“《垄断纠纷征求意见稿》”)中最高院指出,被仿制药专利权利人与仿制药申请人达成、实施的协议同时具备下列条件的,人民法院可以初步认定其构成垄断协议:
(一)被仿制药专利权利人给予或者承诺给予仿制药申请人高额的金钱或者其他形式的利益补偿;
(二)仿制药申请人承诺不挑战被仿制药专利权的有效性或者延迟进入被仿制药相关市场。
但有证据证明前款所称的利益补偿仅系为弥补被仿制药专利相关纠纷解决成本或者具有其他正当理由的,人民法院可以认定其不构成垄断协议。
案例链接:最高院“沙格列汀片剂”药品专利侵权申请撤回上诉案 (2021)最高法知民终388号 原告为沙格列汀片剂专利(“涉案专利”)所有人的被授权人,主张被告实施涉案专利的行为构成专利侵权。在本案之前,涉案专利所有人与被告的母公司的诉讼纠纷中曾达成“和解协议”,约定由被告母公司撤回对涉案专利所有人专利无效宣告的请求,后者则同意被告母公司在涉案专利权保护期限届满前五年进入相关市场,并实施涉案专利。 最高院认为,在涉及药品专利权利人和仿制药申请人的药品专利案件中,涉案协议如具有所谓的“药品专利反向支付协议”外观的,人民法院一般应对有关协议是否违反《反垄断法》进行一定程度的审查。 同时,在本案中,最高院首次明确了对药品专利反向支付协议的反垄断审查分析路径:可以通过比较签订并履行有关协议的实际情形和未签订、未履行有关协议的假定情形,重点考察在仿制药申请人未撤回其无效宣告请求的情况下,药品相关专利权因该无效宣告请求归于无效的可能性,进而以此为基础分析对相关市场而言,有关协议是否以及在多大程度上造成了竞争损害。
4.对于安全港规则,《知识产权领域反垄断指南》规定:如果经营者符合下列条件之一,通常不将其达成的涉及知识产权的协议认定为垄断协议,
(一)具有竞争关系的经营者在相关市场的市场份额合计不超过20%;
(二)经营者与交易相对人在受到涉及知识产权的协议影响的任一相关市场上的市场份额均不超过30%;
(三)如果经营者在相关市场的份额难以获得,或者市场份额不能准确反映经营者的市场地位,但在相关市场上除协议各方控制的技术外,存在四个或者四个以上能够以合理成本得到的由其他经营者独立控制的具有替代关系的技术。
考虑《反垄断法》所增加的安全港规则,《禁止滥用知识产权规定》将安全港制度限于与交易相对人达成的协议,即安全港规则仅适用于纵向协议,而不适用于横向协议(即竞争对手之间有关知识产权的协议安排);同时,对于纵向协议的安全港标准,《知识产权领域反垄断指南》中规定的任一相关市场上市场份额不超过30%,或市场份额难以获得情况下,存在四个或者四个以上能够以合理成本得到的由其他经营者独立控制的具有替代关系的技术,将成为参照标准。
尽管如此,考虑到目前安全港规则的具体标准仍有待市监总局出台明确规定,对于相关企业达成的知识产权协议安排(如授权、许可等),建议仍需要考虑市场竞争状况以评估对市场竞争的影响。
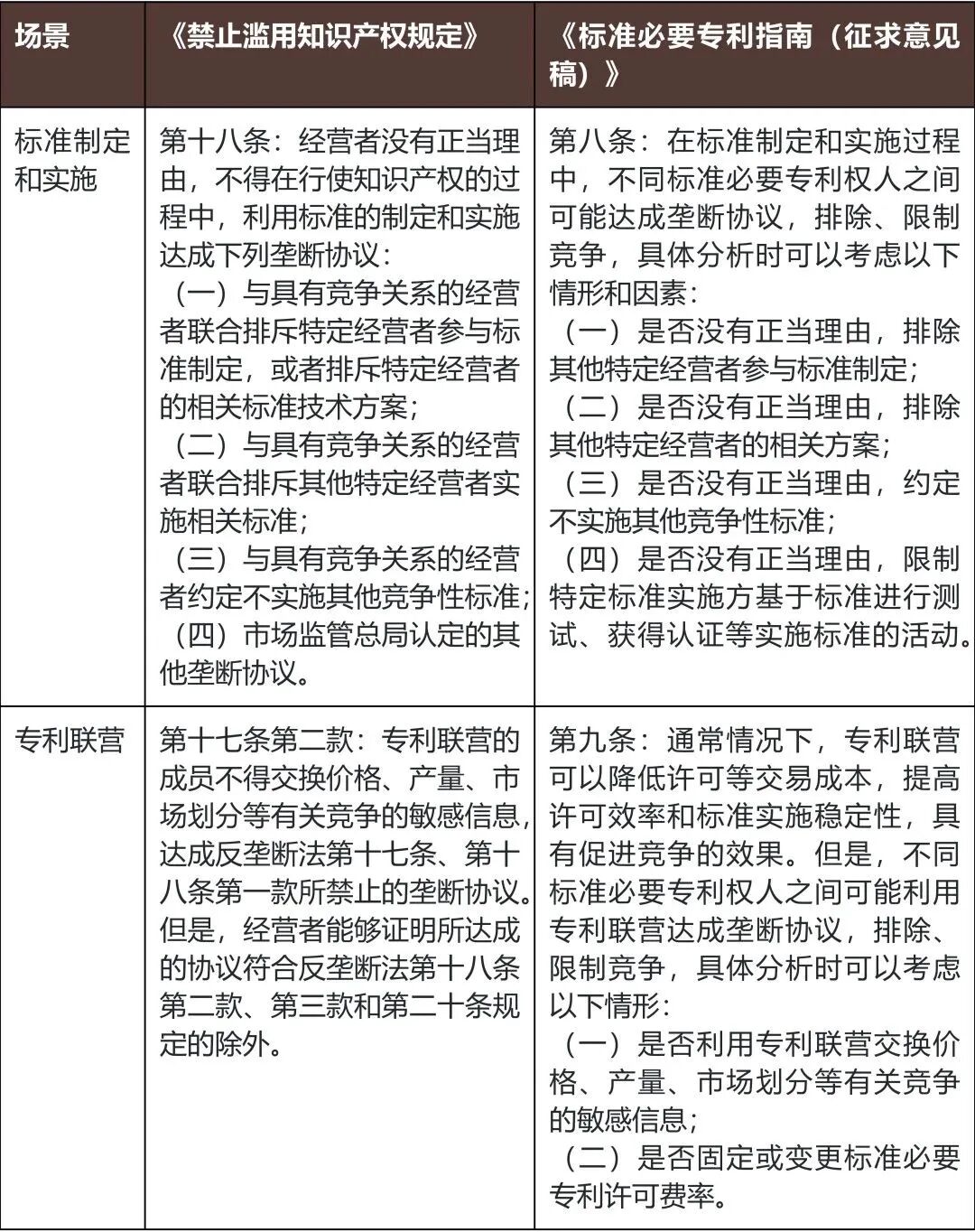
5.此外,《禁止滥用知识产权规定》和《标准必要专利指南(征求意见稿)》指出,专利联营以及在标准制定和实施过程中,可能也会涉及构成垄断协议问题。相关企业在具体场景下,应特别注意是否存在高风险情形:
02、相关市场界定与市场支配地位的认定
《禁止滥用知识产权规定》第五条指出,相关市场包括相关商品市场和相关地域市场,根据反垄断法和《知识产权领域反垄断指南》进行界定,并考虑知识产权、创新等因素的影响。在涉及知识产权许可等反垄断执法工作中,相关商品市场可以是技术市场,也可以是含有特定知识产权的产品市场。相关技术市场是指由行使知识产权所涉及的技术和可以相互替代的同类技术之间相互竞争所构成的市场。
《禁止滥用知识产权规定》第八条指出,市场支配地位根据反垄断法和《禁止滥用市场支配地位行为规定》进行认定和推定。认定拥有知识产权的经营者在相关市场是否具有支配地位,还可以考虑:在相关市场交易相对人转向具有替代关系的技术或者产品的可能性及转移成本;下游市场对利用知识产权所提供商品的依赖程度;交易相对人对经营者的制衡能力等因素。
解读:
1.在实践中,如何界定相关市场,包括是否需要界定相关技术市场往往是争议的焦点。《知识产权领域反垄断指南》指出,如果仅界定相关商品市场难以全面评估行为的竞争影响,可能需要界定相关技术市场。同时,针对相关技术市场界定,《知识产权领域反垄断指南》指出,界定相关技术市场可以考虑以下因素:技术的属性、用途、许可费、兼容程度、所涉知识产权的期限、需求者转向其他具有替代关系技术的可能性及成本等。
2.判断拥有知识产权的经营者是否具有市场支配地位,需要考虑市场份额和市场竞争状况、控制相关市场的能力、下游市场的依赖程度、相关经营者进入市场的难易程度、以及权利人的财力、技术条件等。其中,《禁止滥用知识产权规定(征求意见稿)》曾提出,“知识产权的替代性”是认定知识产权领域经营者具有市场支配地位的因素,在最终出台的《禁止滥用知识产权规定》将“知识产权的替代性”修改为“在相关市场交易相对人转向具有替代关系的技术或者产品的可能性及转移成本”,细化了“替代性”的内涵,在未来的执法过程中可能会是一项重要的认定因素。
3.对于标准必要专利的相关市场界定,《标准必要专利指南(征求意见稿)》指出,可以从不同标准必要专利之间、同一标准中的标准必要专利之间以及标准必要专利与非标准必要专利之间等是否存在紧密替代关系进行需求替代分析。我们理解,实践中也存在不同的标准必要专利具有替代性的情况。在此情况下,是否针对每个标准必要专利权人均推定具有100%的市场份额,需要根据具体情况谨慎分析。
03、细化知识产权领域不公平高价的认定因素
《禁止滥用知识产权规定》第九条指出,认定以不公平的高价许可知识产权或者销售包含知识产权的产品,可以考虑如下因素:
(一)该项知识产权的研发成本和回收周期;
(二)该项知识产权的许可费计算方法和许可条件;
(三)该项知识产权可以比照的历史许可费或者许可费标准;
(四)经营者就该项知识产权许可所作的承诺;
(五)需要考虑的其他相关因素。
解读:
1.针对不公平高价问题,在近来的司法实践中,往往根据经济分析手段采取多种方法进行综合分析和交叉比对,如进行收益率分析、利润分析、价格比较分析,并考虑该商品的价格是否明显背离其经济价值。同时,也会从竞争效果、对消费者影响等角度,考虑是否具有排除、限制竞争效果。
案件链接:某枸地氯雷他定原料药滥用市场支配地位纠纷案(2020)最高法知民终 1140 号 该案中,原告为某原料药的制剂厂商,被告为某原料药的生产厂商,原告诉称被告对某原料药的涨价行为构成“不公平的高价”的滥用市场支配地位行为。二审法院在某原料药生产厂商在相关原料药市场上具有市场支配地位的基础上,基于如下理由,最终认定其不构成“不公平高价”行为: 市场竞争状况和创新风险分析:某原料药的生产厂商具有该原料药合法有效的专利,且创新风险高,应当对其高价行为进行经济分析,并考察竞争效果和消费者福利,综合判断是否构成不公平高价。 对不公平高价行为的经济分析:在该案中,法院认为(1)从内部收益率来看,被告的内部收益率并不高。内部收益率应当考虑医药的研发成本,并基于研发成功率、创新风险对研发成本进行调整;(2)原料药占下游制剂的价格比例并不高,仅为4%,其价格与其经济价值相匹配。(3)原料药的价格涨幅与成本涨幅比较:虽然法院认为被告的原料药价格涨幅与其成本涨幅相比不成比例,明显偏高,但其认为对于尚在专利保护期内的创新原料药,其原料药价格涨幅与成本涨幅之间不成比例,并不意味着原料药价格必然构成不公平价格,还需要结合其他因素进行综合判断。 关于竞争效果和消费者福利的分析:某原料药涨价的事实并没有导致下游原料药制剂价格的上涨、或者使得原告处于不利竞争地位。相反,原告的市场份额逐步扩大且原料药制剂的价格尚有小幅下降。
2.针对标准必要专利的不公平高价许可问题,除了成本分析、历史许可费比较等因素外,《标准必要专利指南(征求意见稿)》指出,相关专利是否以公平合理无歧视原则(即FRAND原则)进行许可,将是认定不公平高价的一个重要考虑因素。根据以往的司法案例,法院往往会基于协议比较法、自上而下法等,定性分析相关许可费是否符合FRAND原则。在2013年某科技企业诉某知名的专利技术公司案件中,广东省高级人民法院查明该专利技术公司向原告的多次报价均远远超出其向同类厂商的报价,最多时高出近百倍,最少时也高出近20倍,因此认定该专利技术公司索取的许可费水平违反了其所承担的FRAND义务[3]。
04、基于“必需设施”理论认定拒绝交易
《禁止滥用知识产权规定》第十条指出,具有市场支配地位的经营者没有正当理由,不得在行使知识产权的过程中,拒绝许可其他经营者以合理条件使用该知识产权,排除、限制竞争。认定前款行为应当同时考虑以下因素:
(一)该项知识产权在相关市场不能被合理替代,为其他经营者参与相关市场的竞争所必需;
(二)拒绝许可该知识产权将会导致相关市场的竞争或者创新受到不利影响,损害消费者利益或者社会公共利益;
(三)许可该知识产权对该经营者不会造成不合理的损害。
解读:
1.针对知识产权领域的拒绝许可问题,如果上游专利权人所持有的专利或技术等构成了下游生产商参与市场竞争所必需的设施,该种情况下,上游专利权人有义务向下游生产厂商提供该等设施。
对于认定必需设施所考虑的因素,根据《禁止滥用知识产权规定》,将会考虑是否可以被合理替代,是否为参与相关市场竞争所必须,拒绝交易将对下游市场产生不利影响,以及许可对经营者不会造成不合理损害等。相关因素在烧结钕铁硼专利许可纠纷案中也曾有所阐述。
案件链接:烧结钕铁硼专利许可纠纷案 ( 2014 ) 浙甬知初字第579号 该案中,宁波中院曾运用“必需设施”理论对被告是否构成“拒绝交易”进行分析认定。在该案中,宁波中院提出适用“必需设施”理论需考察五个要件:第一,该设施对于其他经营者参与竞争是必不可少的;第二,独占者控制了该必需设施;第三,竞争者不能在合理努力的范围内再复制同样的设施;第四,独占者不合理地拒绝竞争者利用该必需设施;第五,独占者提供该必需设施是可能的。在该案件中,宁波中院认为,被告涉案专利为生产烧结钕铁硼所必须,认定被告的涉案专利构成必需设施。被告向原告拒绝交易行为,已实质地不当阻碍原告进入相关技术市场,进而限制或排除相关下游市场竞争,构成拒绝交易的滥用市场支配地位行为。 我们理解目前该案已上诉至最高院,最终判决结果有待观察。
2.我们倾向于认为,《禁止滥用知识产权规定》采取了“有效竞争”理论,即并不要求相关技术是进入任何层面市场竞争的必需;如果相关技术/产品是参与下游市场的有效竞争所必须的技术/产品时,即构成必需设施。在实践中,相关设施是否可以能被“合理替代”将是一个分析重点。
3.针对标准必要专利领域,《标准必要专利指南(征求意见稿)》第七条明确了善意谈判的程序和要求,包括但不限于,标准必要专利权人应对标准实施方提出明确的许可谈判要约,实施方应在合理期限内对获得许可表达善意意愿,标准必要专利权人应提出符合其所作出的公平、合理和无歧视承诺的许可条件,标准实施方应在合理期限内明确是否接受许可条件,并且对于善意谈判过程中需要提供的信息和文件进行了列举。参考境外案例和目前中国的实务,判断标准必要专利权人是否存在拒绝交易行为,其是否履行了善意谈判程序和要求,将会是一个考量重点。
案例链接:欧盟法院电信标准必要专利纠纷案 (C-170/13) 某标准必要专利持有人承诺会基于FRAND条款授权给第三方申请人。该专利权人与某专利实施人未达成许可协议,随后该标准必要专利持有人对该专利实施人提起侵权诉讼,并请求法院禁止其任何后续侵权行为。 在该案中,欧盟法院认为标准必要专利持有人申请停止侵权的禁令或召回侵权产品的法律行动前应当履行善意许可磋商程序,并在欧盟范围内划定了程序框架: (1)书面警告:事先以书面形式警告涉嫌侵权人告知其侵犯的专利及侵权的具体方式。 (2)意愿表达:涉嫌侵权人应当表达其愿意通过基于FRAND条款达成许可协议的意愿。 (3)书面要约:标准必要专利持有人向涉嫌侵权人发出按照FRAND条款许可的书面要约,该要约须包括许可费的费率及其计算方式。 (4)反要约:涉嫌侵权人必须以勤勉、认真、不拖延的方式回应标准必要专利持有人发出的要约。如果涉嫌侵权人没有接受要约,则必须迅速地以书面形式就其不同意的条款向标准必要专利持有人发出合理的反要约。 (5)争端解决:如果协商不成,双方可以交由独立的第三方决定许可费。 (6)担保:如果协商不成,标准必要专利持有人可以要求涉嫌侵权人提供银行担保以支付许可费。
05、增加关于知识产权领域经营者集中的有关规定
《禁止滥用知识产权规定》第十五、十六条新增对涉及知识产权领域的经营者集中问题的规制,要求涉及知识产权的经营者集中达到申报标准的,应当事先申报。
对可能具有排除、限制竞争效果的经营者集中,附加的限制性条件可以是结构性条件,如“剥离知识产权或者知识产权所涉业务”,也可以是行为性条件,如“保持知识产权相关业务的独立运营”或“以合理条件许可知识产权”。
解读:
1.《禁止滥用知识产权规定》明确指出经营者通过知识产权的转让和排他性许可也有可能取得对其他经营者的控制权,从而构成需要申报的经营者集中。在具体分析时,执法机关可能会考虑的因素包括:(1)知识产权是否构成独立业务;(2)知识产权在上一会计年度是否产生了独立且可计算的营业额;以及(3)知识产权排他性许可的期限等。
2.实践中,涉及知识产权的经营者集中主要包含两种情况:其一,经营者可以通过排他性许可等手段获得对其他经营者的经营和业务的控制/重大影响,这种情况实际上属于《反垄断法》规定的“通过合同等方式取得对经营者的控制权”的一种类型。其二,在转让或许可的知识产权可以构成独立业务的情况下,转让或许可该等知识产权本身即可能触发反垄断申报义务(即构成需要申报的资产收购)。
3.涉及知识产权的经营者集中案件也可能导致针对知识产权的附条件批准,例如:
结构性条件:即对知识产权所涉的业务进行剥离。在之前多个经营者集中案件中,审查机关都附加了剥离研发项目/产品的限制性条件[4] 。
行为性条件:如强制知识产权许可,保持知识产权相关业务的独立运营、对知识产权许可条件进行约束(例如遵循FRAND原则、不进行搭售),收取合理的许可使用费等。在此前的部分并购案件中,审查机关也曾对相关专利许可附加行为性救济条件 [5]。
结语
自《反垄断法》实施以来,反垄断执法机关对多家科技企业开展了有关知识产权方面的调查,在目前的经济环境和国际局势背景下,知识产权相关的反垄断行为显然将成为反垄断执法和司法的重点之一。
《禁止滥用知识产权规定》的实施将恰逢其时,为知识产权反垄断执法提供了更坚实的基础,也对企业的经营行为提出了更高的合规要求。


