海外投资安全信息2023年第七十六期(总第二百一十六期)

中国企业投资东盟系列法律指南:泰国篇
【2023151】
【国际风向标】
一、泰国外资准入规定
外国投资者在泰投资受泰国《外籍人经商法》规制。泰国《外籍人经商法》认定的外国投资者包括:
(1)非泰国籍自然人;
(2)在泰国境外注册的法人;
(3)在泰国注册的法人,同时满足以下情形:
(i)50%以上股本或总资本由(1)或(2)持有的企业;
(ii)管理合伙人或管理人为(1)的有限合伙或普通合伙;
(4)在泰国注册的法人,其50%以上股本或总资本由(1)(2)或(3)持有。
外国投资者受到的市场准入限制如下。
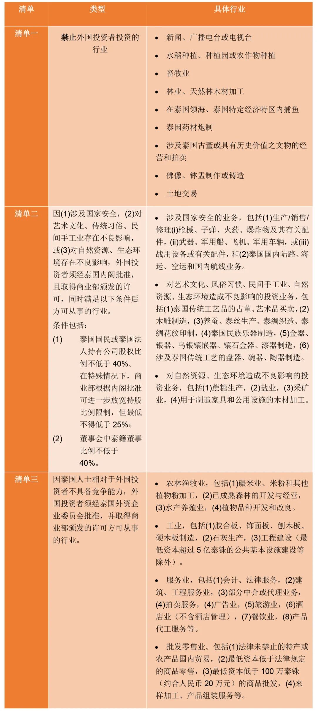
(一)行业限制
泰国《外籍人经商法》以清单形式对外国投资者的市场准入作出三类限制。
上下滑动可查看
此外,泰国也通过《人寿保险法》《广播和电视业务法》《电信商业法》等法规,对可再生能源、银行、保险、教育、广播电视、电信等行业作出了其他特殊市场准入要求。
(二)限制行业准入条件
外国投资者拟从事前述清单二和清单三所规定限制行业的,需要取得《外商营业执照》(Foreigner Business License,FBL),或在满足特定条件下取得《外商经营证书》(Foreigner Business Certificate,FBC)。相关部门会在核发执照/证书时注明外国投资者被允许从事的受限业务。实践中,FBL的申请过程较为漫长,而FBC的申请时间明显更短,因此更受投资者青睐。
如果拟设立外商投资,企业不属于上述清单二和清单三所列限制性行业,则无需取得FBL或FBC,可以参照一般泰国公司的要求直接完成公司设立程序,除非需要遵守特殊行业的其他规定。
1.《外商营业执照》(FBL)
FBL由泰国商务部下属商业发展局负责审批。外国投资者申请FBL需要满足以下条件:
(1)满足最低资本与债股比例要求;
(2)公司至少一名经授权的董事或负责人在泰国拥有住所;
(3)FBL下每项业务的最低资本额不低于300万泰铢(约合人民币60万元)或三年预计支出的年平均值的25%(以较大者为准)。
此外,商业发展局也可能根据投资对泰国公民商业经营产生的影响,对个别项目申请FBL提出额外要求。
2.《外商经营证书》(FBC)
根据泰国《外籍人经商法》,满足以下任一条件的投资项目可以申请FBC,以豁免FBL的要求:
(1)投资项目位于特定的工业园区,经向泰国工业区管理局申请,其授予投资项目在工业区开展业务经营的许可(IEAT许可);
(2)外国投资者获得投资促进委员会颁发的《投资促进证书》(BOI证书);
(3)外国投资者具备相关国际条约项下的资格(目前暂无对中国投资者适用的国际条约)。
就上述BOI证书而言,投资促进委员会将不时公布并更新合格活动清单,并审查申请人提交的投资项目是否满足(1)促进农业、工业和服务业竞争力的发展,(2)环境保护,(3)符合最低资本投资和项目可行性等相关要求。
根据投资促进委员会2021年公布的指导目录,目前可申请BOI证书的投资项目应属于以下8大行业之一:
(1)农业和农产品;
(2)采矿、陶瓷和基础金属;
(3)轻工业;
(4)金属制品、机械和运输设备;
(5)电子工业和电器;
(6)化学品、纸张和塑料;
(7)服务和公用事业;
(8)技术和创新发展。
值得一提的是,根据投资委员会2014年发布的《促进投资的政策和标准》,外国投资者取得BOI证书的,其从事清单二所列限制业务的将不再受《外籍人投资法》规定的持股比例限制,除非法律另有规定。
二、泰国外资优惠政策
(一)BOI证书项下的外资优惠政策
泰国投资促进委员会在向外商投资企业颁发BOI证书时,会针对性地给予A1、A2、A3、A4、B1、B2六个不同级别的激励措施,相关激励措施包括税收优惠(如企业所得税豁免和设备进口免税)和非税收优惠(如取得土地所有权和雇用外籍员工)。各类型激励措施及其对应的优惠政策如下表所示。
点击可查看大图
(二)IEAT许可项下的外资优惠政策
受泰国工业区管理局监管的工业园区分为一般工业区和自由经营区两类。外国投资者在两类工业园区开展业务均可申请IEAT许可。需要注意的是,自由经营区能同时享受税收优惠与非税收优惠(如取得土地所有权和雇用外籍员工),一般工业区无法享受税收优惠(除非一般工业区的外商投资企业获得了BOI证书)。
自由经营区的税收优惠包括:
(1)对机器、设备、原材料等,免征进口关税、增值税和消费税;
(2)在自由经营区制造的符合原产地和制造标准的商品,可在转运到泰国国内市场时获得优惠的关税率;
(3)将货物进口到自由经营区以生产、组装或加工出口货物的,不受进出口控制、标准或质量控制的法律约束。
三、泰国公司设立规定
(一)外商投资企业的主体形式
根据《泰国民商法典》,外国投资者可以以设立代表处、分公司、私人有限责任公司、公共有限责任公司、合伙企业等形式开展商业活动。出于商业活动自由度及公司治理便利性的考虑,私人有限责任公司是外国投资者最常选择的投资形式。私人有限责任公司发起设立阶段的发起人数不得低于2名,其中必须包含2名自然人;私人有限责任公司存续阶段的股东人数不得低于2名,可均为法人。
根据泰国《外籍人经商法》,不属于限制性行业(即上述清单二或清单三之外的行业)的外商投资企业的最低注册资本为200万泰铢(约合人民币40万元)。如外商投资企业需要申请FBL或FBC,则需要满足相关行业的最低资本要求。考虑到《泰国民商法典》也要求私人有限责任公司在登记注册时实缴至少25%注册资本,私人有限责任公司注册资本也不宜过高。实践中,外国投资者设立的私人有限责任公司的初始注册资本通常为300-500万泰铢(约合人民币60-100万元)。
(二)私人有限责任公司的设立程序
设立私人有限责任公司需要完成以下步骤:
1. 企业核名
外国投资者拟注册的企业名称需要事先通过泰国商业发展局的名称核准。由于泰语为泰国的官方语言,外国投资者必须对企业的泰语名称进行核准注册,此外,外国投资者也可以另外注册企业的英语名称。
需要注意的是,经核准的企业名称的保留期仅为30日,保留期无法延长,因此外国投资者需要在核名后30日提交注册申请。
2. 召开法定会议
外国投资者确定公司初始股东和股权比例后,应当召开法定会议(statutory meeting,即《泰国民商法典》项下强制性要求的公司设立前需由公司发起人召开的就公司设立事宜做出决议的股东会议),并就如下事项作出决议:
(1)审议并批准公司章程;
(2)批准发起人为设立公司所签署的协议或产生的费用;
(3)确定向发起人支付的费用;
(4)确定拟发行优先股的数量(如有),及优先股的性质;
(5)确定以非货币财产出资认购的普通股或优先股数量(如有);
(6)选举任命董事会成员/执行董事和审计师,并确定其职权范围。
法定会议作出的各项决议,必须经公司过半数发起人及过半数股权对应表决权通过。法定会议结束后,发起人应当将公司相关业务移交董事。董事将负责公司后续设立登记申请工作。
3. 提交设立登记申请
法定会议的有效期为三个月,因此董事应当在法定会议召开之日起三个月内提交公司设立登记申请。董事应就设立登记申请提交以下信息:
(1)经核准且处于保留期内的企业名称;
(2)公司注册地址及注册地址对应的房屋登记号码;
(3)公司章程大纲(Memorandum of Association);
(4)法定会议决议文件;
(5)如公司注册资本超过500万泰铢,还应当提交出资的银行证明(以货币出资)或财产所有人出具的将转移财产所有权承诺函(以非货币出资)。
董事提交设立登记申请材料符合要求的,设立登记手续最快可于当天办结。
(三)外商投资私人有限责任公司的公司治理
泰国私人有限责任公司的公司治理结构包括股东会、董事会,不含监事/监事会,现将其重点介绍如下:
1. 股东会
根据《泰国民商法典》规定,私人有限责任公司应当每12个月召开1次年度股东大会,可以经股东要求召开临时股东大会。
《泰国民商法典》对有限责任公司股东会的法定人数和特殊决议事项做出明确规定。股东会法定人数最低要求为合计持有公司不少于25%股权的2名股东。股东会特殊决议事项为修改公司章程、增/减资、发行公司股份、以非货币形式认购新股、公司合并与解散等,特殊决议事项必须经出席会议的股东所持表决权的3/4以上多数通过。
2. 执行董事/董事会
执行董事/董事会的主要职责为根据公司的宗旨和目标管理公司的日常经营活动。执行董事/董事与公司、第三人之间的法律关系适用《泰国民商法典》下关于代理关系的规定,因此执行董事/董事代表公司开展公司业务或签订文件的,需要获得股东会的授权。《泰国民商法典》并未对执行董事/董事的国籍和住所作出任何要求,尽管如此,公司仍然需要遵守FBL等相关资格对执行董事/董事提出的特殊要求。
就董事会的决议而言,《泰国民商法典》要求董事会必须以多数进行表决,若各方票数相等,董事长拥有决定性的一票。
就董事的任期而言,《泰国民商法典》规定了较为特殊的轮换制度,即在公司设立后的第一次股东大会及此后的每年的第一次年度股东大会上,董事会至少1/3的董事应当辞职。董事辞职后,股东会可以将其重新任命为董事。
四、泰国土地制度
泰国实行私有土地制,土地为永久产权。尽管如此,外国投资者被禁止拥有土地所有权,除非根据相关法律取得以下特别许可:
1. 根据《土地法》获得土地
《土地法》允许外国投资者在满足根据《部长条例》规定的条件和程序,并经部长许可,获得居住(面积不超过1莱,1莱=1600平方米)、商业(面积不超过1莱)、工业(面积不超过10莱)、农业、丧葬、公共慈善或宗教用地。
2. 根据《泰国投资促进法》获得土地
《泰国投资促进法》允许外国投资者在获得投资促进委员会批准的情况下,拥有土地用于业务经营活动(如工厂土地)。《泰国投资促进法》还允许已获得BOI证书且实缴注册资本金额不少于5,000万泰铢(约合人民币1,000万元)的外国投资者享有位于工厂以外的办公楼(面积不超过5莱)、外籍管理人员和专家宿舍(面积不超过10莱)以及工人宿舍用地(面积不超过20莱)的土地所有权。
外国投资者在泰国停止经营活动的,应当在1年内将土地卖出,否则土地管理局将收回相关土地。
3. 根据《泰国工业园管理局法》获得土地
《泰国工业园管理局法》允许外国投资者在获得工业园管理委员会批准的情况下,在工业园区内拥有土地用于工业活动。东部经济走廊相关法案规定,在经济特区内从事经营活动的法人机构及外籍人士被允许持有位于经济特区内的、用于经营活动的土地所有权。
外国投资者在泰国停止经营活动的,应当在3年内将土地退还给泰国工业园管理局或转让给其他企业,否则土地管理局将收回相关土地。
五、泰国劳动用工基本制度
1. 员工雇佣
泰国企业雇佣员工的,应当与员工签订劳动协议,并为员工缴纳社会保障金。泰国劳动协议分为固定期限劳动协议和无固定期限劳动协议:固定期限劳动协议必须以书面形式订立,不得约定试用期;无固定期限劳动协议可以以口头形式订立,可约定最长不超过119天的试用期,否则员工将被视为在第120天被解雇,并有权获得离职补偿。尽管无固定期限劳动协议可以以口头形式订立,实践中,企业通常订立书面协议以明确双方权利义务。
一般情况下,企业雇佣泰籍员工和外籍员工的比例不得低于4:1,即每雇佣4名泰籍员工,才能获得1名雇佣外籍员工的名额。外籍员工的工作签证由企业负责申请,企业申请的工作签证数量还受限于其实缴注册资本。但对于取得BOI证书或IEAT的企业,其雇佣外籍员工、申请工作签证不受实缴资本和人数比例的限制。
泰国公司雇佣员工人数超过10人的,应当以泰语形式制作工作章程,将工作章程存放于工作场所内,并提交泰国劳工部备案;同时建立雇员记录,并留存工资发放、员工加班与请假的相关证据材料。公司雇佣员工人数超过20人的,应当与员工签署工作条件协议,注明员工的工作时间、薪资及福利、解雇程序等。公司雇佣员工人数超过50人的,可以设立雇员委员会以保护员工利益;未设立雇员委员会的公司应当设立福利委员会,负责与公司协商确定员工福利事项。
2. 员工解雇
企业解雇员工需要支付离职补偿。因法定事由(如故意对公司造成损害、被法院判处有期徒刑等)解雇员工的,企业仅需向员工支付待结算的工资及未休年假补偿金;非因法定事由解雇员工的,企业需向员工支付结算的工资、遣散费(金额根据员工服务年限计算)。
就解雇程序而言,企业非因法定事由解雇员工的,应当提前一个月向员工出具解雇通知及解雇理由(该等通知期可通过劳动协议约定延长,但最长不超过3个月),或支付代通知金后立即解除劳动关系,同时将解雇事宜通知当地社会保障办公室。员工对此存在异议的,可以向劳工法庭提起诉讼。法庭可能判决企业重新雇佣被解雇员工或向其支付一笔“不公平解雇补偿金”。
六、反垄断审批
若外国投资者拟以并购形式投资泰国企业,且并购交易同时满足以下条件的,需要按照泰国《贸易竞争法》的要求在指定时间内向泰国贸易委员会进行反垄断申报。


